About

A growing number of Type-1 Diabetes (T1D) patients globally use insulin pump technologies to monitor and manage their glucose levels. Although recent advances in closed-loop systems promise automated pump control in the near future, most patients worldwide still use open-loop continuous subcutaneous insulin infusion (CSII) devices which require close monitoring and continuous regulation.

Apart from specialized diabetes units, hospital physicians and nurses generally lack necessary training to support the growing number of patients on insulin pumps. Most hospital staff and providers worldwide have never seen or operated an insulin pump device.

T1D patients at nurseries, schools, in hospital emergency rooms, surgery theatres, and in-patient units all require close monitoring and active management. The lack of knowledge and necessary training to support T1D patients on pumps puts them at life-threatening risks.

In this work, we develop a training simulation software for hospitals to educate and train their physicians and nurses on how to effectively operate a T1D pump and reduce hypoglycemia events. The software includes clinically validated T1D virtual patients that users can monitor and adjust their pump settings to improve glycemic outcomes.

We develop a Fuzzy-Logic learning algorithm that helps guide users learn how to improve pump parameters for these patients. We recruited and trained 13 nurses on the software and report their improvement in pump administration, basal rates adjustments, and ICR modulation.


Citation

When citing this tool in any scientific publication please refer to it as:

Smaoui MR, Lafi A (2022) Leeno: Type 1 diabetes management training environment using smart algorithms. PLoS ONE 17(9): e0274534.

DOI: https://doi.org/10.1371/journal.pone.0274534

Project information

  • Category Comp. Medicine
  • Principal Investigator Dr. Mohamed Smaoui
  • Impact Type Journal Publication
  • Project URL Github Repo
  • Download Leeno

Software In Action

Download Leeno today to train your physicians on how to tune Type 1 Diabetes pumps to provide patients with better care

Login View

Login Interface to Leeno

New Experiments

Launching a New Experiment

Simulation

Algorithm running on 48 hour period

Fuzzy Logic

Algorithm Membership function

Convergence

Comparison of Open-Loop vs. Fuzzy-Logic Learning algorithms

ICR

Computed ICR values

Basal rates

Algorithm insulin basal rate suggestions

Algorithm Comparison

Fuzzy Logic performence

BodyController

BodyController diagram.

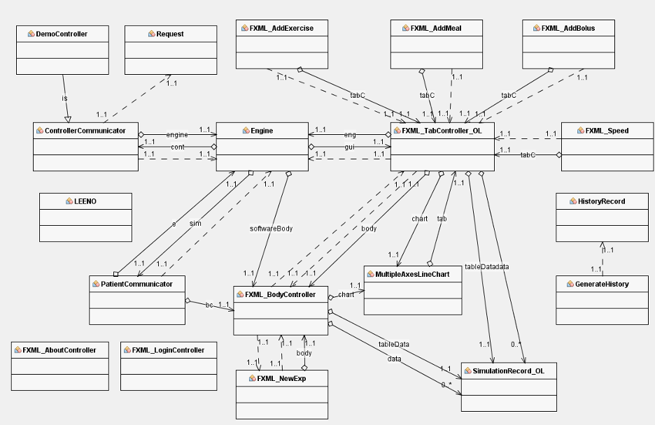
Class Diagram

Leeno’s class diagram